湖南邵阳一工地挖出大量古钱币,预估约3吨,初判为钱庄窖藏,涵盖唐宋金时期40多个年号
财经

湖南邵阳一工地挖出大量古钱币,预估约3吨,初判为钱庄窖藏,涵盖唐宋金时期40多个年号

4月9日晚,湖南邵阳武冈市乐洋西路污水管网施工过程中发现大量古钱币。据武冈市文物局介绍,经初步清理,这批古钱币经目测预估约3吨(含水和泥土),目前能辨认出的年代最早是唐代开元通宝,最晚的是绍定通宝。这是邵阳地区首次发现的大规模古铜钱窖藏。当晚8时许,武冈市文物局接到住建局项目负责人电话,称在乐洋西路污水管网施工过程中,挖出大量古钱币。文物保护中心全体工作人员半小时内赶赴现场处置。 ......

消息人士:美国调查特朗普对伊朗政策转向前的“精准踩点”原油交易
财经

消息人士:美国调查特朗普对伊朗政策转向前的“精准踩点”原油交易

一位知情人士周三表示,美国商品期货交易委员会(CFTC)正在调查一系列发生在特朗普总统就伊朗战争政策作出重大转向之前的原油期货交易。CFTC主席塞利格(Michael Selig)在周四准备向国会发表的讲话中表示,该机构将追究违规者的责任,但证词中并未提及任何具体调查。该机构发言人拒绝置评。 塞利格在媒体看到的讲话稿中表示:“我要明确表态:对于任何在我们市场中从事欺诈、操纵或内幕交易的人:我们会找......

国内油价调整通知!有望反转!
财经

国内油价调整通知!有望反转!

来源:新华社、潮新闻 好消息 五一长假前 国内油价或迎来大幅下调 自驾出行成本有望降低 ▲纽约原油近期走势 “六连涨”后好消息来了 油价有望大幅下调 据金联创测算,截至4月15日本轮油价调整的第六个工作日,参考原油品种均价为98.45美元/桶,变化率为-5.50%,对应的国内汽......

伊朗总统感谢中国
财经

伊朗总统感谢中国

2026.04.16 据CCTV国际时讯,当地时间4月15日,伊朗总统佩泽希齐扬在伊朗红新月会召开会议时,对中国政府和中国国家主席的支持与合作表示感谢。佩泽希齐扬说,中国同样反对压迫和暴行,追求正义和人民的团结,伊朗感谢中国,并期待与中国的关系能够继续巩固发展。

国务院发文深化投资审批制度改革!对无序竞争问题突出的产业领域经同意可实行暂停核准、备案等临时性调控措施,严厉打击这些行为
财经

国务院发文深化投资审批制度改革!对无序竞争问题突出的产业领域经同意可实行暂停核准、备案等临时性调控措施,严厉打击这些行为

每经记者|张蕊    每经编辑|杜宇     4月15日,《国务院办公厅关于深化投资审批制度改革的意见》(以下简称《意见》)对外发布。《意见》旨在进一步优化投资审批权限配置、提升投资服务便利度、强化投资项目全过程监管,着力扩大有效投资。《意见》共提出优化政府投资项目审批权限配置、严格政府投资项目审批管理、规范企业投资项目核准和备案管理、强化企业投资管理政策......

算力涨价潮席卷全球!阿里、Anthropic连续调价 严重算力荒再现
财经

算力涨价潮席卷全球!阿里、Anthropic连续调价 严重算力荒再现

《科创板日报》4月16日讯 算力涨价潮正在席卷全球,海内外巨头又开始了新一轮调价。国内方面,短短四天时间,阿里云连发三条产品涨价公告。4月15日晚,阿里云发布大模型服务平台百炼部分模型单元服务涨价通知:为持续保障底层硬件的稳定供应、提升平台运维服务质量,并应对算力市场成本的变化,将对部分 MU(Model Unit)模型单元的服务价格进行适度调整。本次价格调整涨幅从2%-5%不等,将于5月15日起......

财经早报:牛散集体炒ETF配置方向曝光 SpaceX启动史上最大IPO预热丨2026年4月16日
财经

财经早报:牛散集体炒ETF配置方向曝光 SpaceX启动史上最大IPO预热丨2026年4月16日

【头条要闻】 停火延长两周? 美国伊朗齐否认,白宫强调巴基斯坦为唯一斡旋方 美国白宫新闻秘书卡罗琳·莱维特当地时间15日表示,美国尚未正式请求延长与伊朗的停火协议,相关报道“不属实”,当前双方仍在持续接触并推进谈判。 莱维特称,美国总统特朗普政府认为谈判“具有建设性”,对达成协议前景持乐观态度,同时强调所有决定以白宫正式发布为准。她还指出,巴基斯坦在本轮谈判中发挥了关键斡旋作用,并称其为当前“唯一......

韩国第一季度接待外国游客476万人次,创历史新高
财经

韩国第一季度接待外国游客476万人次,创历史新高

周四公布的数据显示,今年第一季度,韩国接待的外国游客数量创下历史新高,主要得益于上个月防弹少年团(BTS)在首尔市中心举行的里程碑式演唱会吸引了大量粉丝涌入。 根据韩国文化体育观光部的初步数据,今年1月至3月,韩国共接待外国游客476万人次,比2025年同期增长23%,创下历史同期最高纪录。 中国内地游客数量最多,达到约145万人次,同比增长29%;日本游客数量位居第二,达到94万人次,同比增长2......

五一小长假前夜火车票今天开抢,铁路部门:将加强票额实时监控、动态调整票额投放
财经

五一小长假前夜火车票今天开抢,铁路部门:将加强票额实时监控、动态调整票额投放

五一小长假前夜火车票今天开抢! 4月16日,五一小长假前一日(4月30日)火车票正式发售。2026年五一小长假自5月1日至5月5日止,共5天。2026年铁路五一假期运输自4月29日开始,至5月6日结束。根据目前铁路客票提前15天预售的规则类推,4月16日开售4月30日火车票;4月17日开售5月1日假期首日火车票;4月21日开售5月5日假期最后一天火车票。 ......

券商一季度业绩共振,中金也入列高增长,卖方研究看好反弹行情
财经

券商一季度业绩共振,中金也入列高增长,卖方研究看好反弹行情

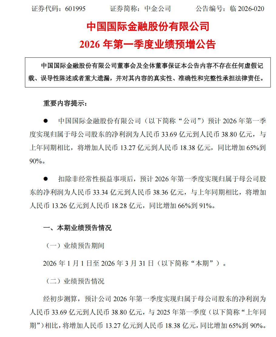
财联社4月16日讯(记者高艳云)继中信证券、东莞证券后,中金公司亦在交投活跃的一季度迎来业绩“开门红”。4月15日,中金公司发布公告,公司预计2026年第一季度实现归母净利33.69亿元至38.8亿元,同比增65%至90%。环比亦有较好表现,公司2025年第四季度净利为32.24亿元,据此测算,今年一季度净利预计环比增4.5%至20.35%。 ......

黄金、白银,直线拉升!原油走低
财经

黄金、白银,直线拉升!原油走低

从目前传出的消息来看,美伊分歧明显,而以色列总理内塔尼亚胡当地时间4月15日晚发表讲话称,目前断言伊朗局势发展走向和结果为时尚早,战事“可能再度爆发”,以军“已做好应对任何情况的准备”。而针对北约,特朗普再度发声,他指责北约不管美国,只管自己。 早间,黄金与白银直线拉升,黄金再度冲上4800美元。 ......

SpaceX启动史上最大IPO预热 包机带主权基金巡鉴基地
财经

SpaceX启动史上最大IPO预热 包机带主权基金巡鉴基地

格隆汇4月16日|据知情人士透露,SpaceX正准备带领潜在的IPO锚定投资者参观其遍布全美的核心基地,受邀对象包括主权财富基金等可能在发行中认购大额股份的机构。一名知情人士表示,SpaceX计划在未来几周从纽约包机出发,行程可能还包括密西西比州——xAI正计划在此建设巨大的数据中心园区。知情人士表示,公司计划在本月晚些时候举行分析师日活动。SpaceX预计将于5月晚些时候正式公开提交IP......

午评:创业板指盘中刷新十年新高 医药板块集体走强
财经

午评:创业板指盘中刷新十年新高 医药板块集体走强

网易财经4月15日讯 市场早盘震荡分化,三大指数涨跌不一,沪指红盘震荡,创业板指高开刷新2015年6月19日以来新高。沪深两市半日成交额1.58万亿,较上个交易日放量844亿。盘面上热点快速轮动,全市场超2800只个股下跌。从板块来看,医药板块表现活跃,哈药股份2连板,博瑞医药、瑞康医药、金陵药业、海正药业、鹭燕医药均涨停。商业航天反复走强,神剑股份涨停创历史新高,西部材料触及涨停。CPO概念局部......

业绩失速的Lululemon:“健康”人设崩塌?
财经

业绩失速的Lululemon:“健康”人设崩塌?

主打健康生活方式的加拿大运动品牌Lululemon,正遭遇一场信任危机。美国得克萨斯州总检察长近日宣布对其展开调查,因其产品中可能含有被称为"永久性化学物"的全氟及多氟烷基物质(PFAS)。这已是该品牌近期遭遇的又一记重击。就在一个月前,Lululemon发布的2025财年财报显示,公司净利润同比下滑近13%,北美市场陷入停滞。公司过去一年股价已累计下跌近40%。 ......

美股上涨,纳指十连阳,中概股爆发,半导体指数创新高,原油暴跌7%
财经

美股上涨,纳指十连阳,中概股爆发,半导体指数创新高,原油暴跌7%

2026.04.15 打开网易新闻 查看精彩图片 本文字数:1721,阅读时长大约3分钟作者 |第一财经 樊志菁受美国与伊朗有望重启和平谈判的乐观情绪影响,美国主要股指上涨,同时投资者对最新一批银行财报与美国通胀数据进行了评估,纳指连续十个交易日收高,标普500指数逼近7000点。截至收盘,道琼斯工业平均指数上涨317.74点,涨幅0.66%,收......

海底捞强制员工买礼物,涉嫌变相克扣工资
财经

海底捞强制员工买礼物,涉嫌变相克扣工资

打开网易新闻 查看精彩图片 本文字数:2399,阅读时长大约4分钟作者 |第一财经 冯小芯封图 |4月14日下午两点,顾客在海底捞门店用餐。 摄影/冯小芯为了平息顾客投诉,部分门店曾要求店员自费给顾客买礼物,这一现象在近日让知名连锁餐饮企业海底捞陷入舆论漩涡。海底捞的极致服务曾是一张企业经营的王牌,但在风波之下,不少消费者在社交平台表示,如果海......

4月初以来市场流动性偏松 央行6个月期买断式逆回购继续缩量续作
财经

4月初以来市场流动性偏松 央行6个月期买断式逆回购继续缩量续作

转自:上海证券报买断式逆回购继续缩量续作。中国人民银行4月14日发布公告称,为保持银行体系流动性充裕,4月15日将以固定数量、利率招标、多重价位中标方式开展5000亿元买断式逆回购操作,期限为6个月。本次操作净回笼1000亿元。考虑到本月已有3个月期买断式逆回购净回笼3000亿元,4月买断式逆回购合计净回笼4000亿元。业内专家普遍认为,近期买断式逆回购净回笼,以及7天期逆回购“地量”操作,都与当......

中国南水北调集团原副总经济师樊新中受贿、行贿、洗钱,一审获刑17年
财经

中国南水北调集团原副总经济师樊新中受贿、行贿、洗钱,一审获刑17年

新京报讯 据铜仁法院官微消息,2026年4月15日,贵州省铜仁市中级人民法院一审公开宣判中国南水北调集团有限公司原副总经济师、中原区域总部原总经理樊新中受贿、行贿、洗钱一案,对被告人樊新中以受贿罪判处有期徒刑十五年,并处罚金人民币五百万元;以行贿罪判处有期徒刑四年,并处罚金人民币三十万元;以洗钱罪判处有期徒刑六个月,并处罚金人民币一万元,决定执行有期徒刑十七年,并处罚金人民币五百三十一万元;对樊新......