建滔积层板(01888)午后涨超7% 机构指PCB供应紧张的状况有望持续
股票

建滔积层板(01888)午后涨超7% 机构指PCB供应紧张的状况有望持续

金吾财讯 | 建滔积层板(01888)午后股价发力,截至发稿,报26.68港元,涨7.41%,成交额7.58亿港元。消息面上,国金证券表示,在硬件配套方面,ASIC服务器主板PCB的单台价值量显著高于同代GPU服务器,材料升级(如 M7、M8 等高端材料)和工艺精进共同推动了PCB价值的跃升 。随着光模块速率升级和CPO技术商业化的提速,对PCB 的结构设计、散热性能和信号损耗提出了更高要求,由于......

2026年科技行业专题研究:小龙虾的“双眼”,AI眼镜如何进入智能体时代(附下载)
股票

2026年科技行业专题研究:小龙虾的“双眼”,AI眼镜如何进入智能体时代(附下载)

投资摘要据 Omdia 数据,2025 年全球 AI 眼镜出货量达 870 万台(无显示 797 万+带显示 73 万), 同比增长 322%。从 Google Android XR 产品矩阵出发,我们将 AI/AR 眼镜归纳为全尺寸 VR 头显、有线轻量 XR 眼镜、无线带显智能眼镜、无显示 AI 眼镜四大产品形态。无显示 AI 眼镜已大规模放量,市场焦点转向“中间两款”谁先突围。硅基 OLED......

快讯:指数走势分化 创新药板块短线拉升
股票

快讯:指数走势分化 创新药板块短线拉升

4月15日消息,指数走势分化,沪指红盘震荡,深成指、创指高开后回落。板块方面,电网设备概念快速走强,汉缆股份直线涨停,江苏华辰触及涨停;商业航天板块再度活跃,西部材料涨停;贵金属板块集体拉升,紫金矿业领涨;创新药板块短线拉升,金陵药业涨停;下跌方面,油气股震荡调整,蓝焰控股领跌;煤炭股跌幅居前,华电能源领跌;化工板块下挫,天际股份跌幅居前。总体来看,两市个股涨多跌少,上涨个股超2900只。 截至发......

波司登(03998)跌近4% 里昂下调公司近三年销售预测
股票

波司登(03998)跌近4% 里昂下调公司近三年销售预测

金吾财讯 | 波司登(03998)股价受压,午后跌幅扩大,截至发稿,报4.08港元,跌3.77%,成交额9025.33万港元。里昂证券发表研究报告,下调波司登2026至2028财年销售预测介乎5%至7%,纯利预测降介乎6%至9%,以反映今年3月底止下半财年暖冬影响及OEM业务疲弱。该行预期2026财年销售按年增长4%,其中羽绒服业务增长7%,惟OEM、女装及多元化服装分别下跌8%、15%及28%。......

长春高新4月14日获融资买入4259.14万元,融资余额20.08亿元
股票

长春高新4月14日获融资买入4259.14万元,融资余额20.08亿元

4月14日,长春高新涨1.22%,成交额3.61亿元。两融数据显示,当日长春高新获融资买入额4259.14万元,融资偿还4253.25万元,融资净买入5.88万元。截至4月14日,长春高新融资融券余额合计20.13亿元。融资方面,长春高新当日融资买入4259.14万元。当前融资余额20.08亿元,占流通市值的5.70%,融资余额超过近一年60%分位水平,处于较高位。融券方面,长春高新4月14日融券......

段永平:“我现在是王宁的粉丝”,再次确定买入!称泡泡玛特壁垒比想象中大,“连续花了好几天去理解”
股票

段永平:“我现在是王宁的粉丝”,再次确定买入!称泡泡玛特壁垒比想象中大,“连续花了好几天去理解”

段永平:“我现在是王宁的粉丝”,再次确定买入!称泡泡玛特壁垒比想象中大,“连续花了好几天去理解”;公司股价两日累计涨超10% 红星资本局4月15日消息 知名潮玩公司泡泡玛特(09992.HK)迎来持续反弹,继昨日盘中股价一度拉升逾8%后,今日继续大涨,截至发稿,报167.9港元/股,市值为2251.61亿元,连续两日累计涨超10%。 ......

我爱我家4月14日获融资买入5395.24万元,融资余额2.88亿元
股票

我爱我家4月14日获融资买入5395.24万元,融资余额2.88亿元

4月14日,我爱我家涨2.70%,成交额5.38亿元。两融数据显示,当日我爱我家获融资买入额5395.24万元,融资偿还4254.35万元,融资净买入1140.89万元。截至4月14日,我爱我家融资融券余额合计2.89亿元。融资方面,我爱我家当日融资买入5395.24万元。当前融资余额2.88亿元,占流通市值的4.02%,融资余额低于近一年10%分位水平,处于低位。融券方面,我爱我家4月14日融券......

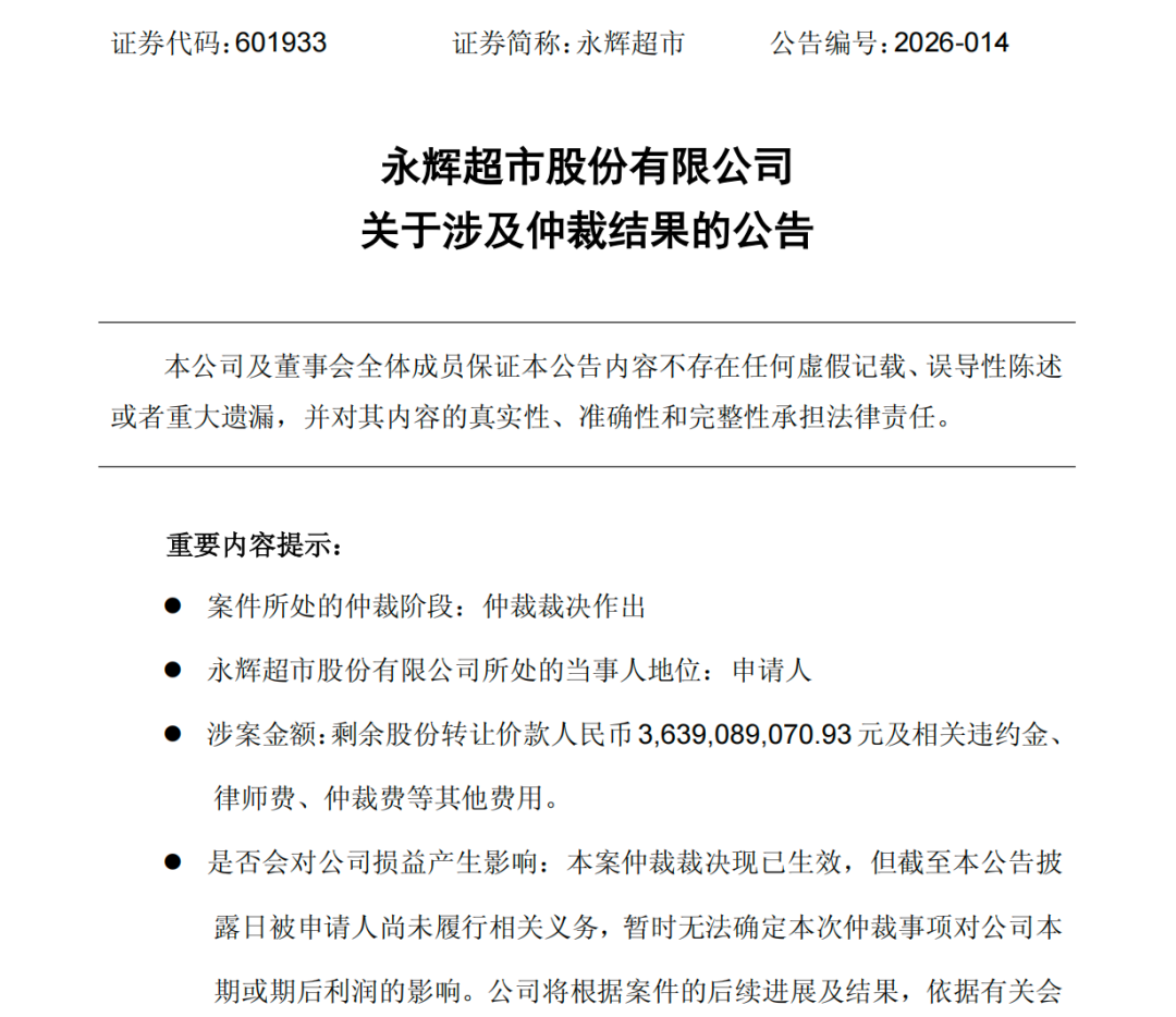
向大连富豪孙喜双“讨债”38亿元,永辉超市获胜!“好哥们”王健林被牵连,需承担连带保证责任
股票

向大连富豪孙喜双“讨债”38亿元,永辉超市获胜!“好哥们”王健林被牵连,需承担连带保证责任

4月14日晚间,永辉超市(SH601933)发布公告称,近日收到上海国际经济贸易仲裁委员会(上海国际仲裁中心)(简称“上国仲”)送达的裁决书。 根据裁决,第一被申请人大连御锦需向永辉超市支付剩余股份转让价款和加速到期违约金等共计38.57亿元。第二被申请人王健林、第三被申请人......

奥联电子钙钛矿旧事成真金白银代价,拖出6783万元负债,亏损扩大至6970万元 | 长三角资本局
股票

奥联电子钙钛矿旧事成真金白银代价,拖出6783万元负债,亏损扩大至6970万元 | 长三角资本局

文|新浪财经上海站 十里 那场把奥联电子卷进舆论中心的钙钛矿风波,到了2025年年报中,终于开始以更残酷的方式写进利润表。 4月14日,奥联电子披露2025年年报。公司全年实现营业收入4.67亿元,同比增长6.03%,扣非净利润亏损988.54万元,较上年继续减亏,但归母净利......

浙江龙盛年营收推手133亿:染料穿越周期,中间体稳定利润
股票

浙江龙盛年营收推手133亿:染料穿越周期,中间体稳定利润

慧正资讯,4月10日,浙江龙盛发布2025年年度报告。报告期内,公司实现营业总收入133.13亿元,同比减少16.18%;归属于上市公司股东的净利润为18.29亿元,同比仅下降9.91%,降幅显著小于营收降幅,扣非后净利润为16.06亿元。营收下滑的主因并非主业萎缩,而是房地产业务进入结转尾声——本期房产销售收入8.14亿元,同比大幅下滑67.23%。剔除这一扰动,公司核心主业展现出穿越周期的强大......

江山欧派出现大幅亏损,董秘郑宏有辞任,吴水根二妹吴水燕也先一步退场 | 长三角资本局
股票

江山欧派出现大幅亏损,董秘郑宏有辞任,吴水根二妹吴水燕也先一步退场 | 长三角资本局

文|新浪财经上海站 十里 董秘突然辞职,财务负责人也刚离任,江山欧派的人事变动,为何总绕不开“吴水根家族”? 4月13日,江山欧派公告称,董事会秘书郑宏有因个人原因辞职,在新任董秘聘任前,由董事长吴水根暂时代行职责。单看这一则公告,这只是一次普通高管离任。但把时间往前推十来天,事情就不一样了。 4月1日,公司董事、副总经理、财务负责人吴水燕已经先一步辞职。不到半个月,财务负责人和董秘两个关键岗位接......

去年预计净利下滑近四成 ST司特靠化肥涨价,今年一季度净利润预增超1倍
股票

去年预计净利下滑近四成 ST司特靠化肥涨价,今年一季度净利润预增超1倍

每经记者|张宝莲    每经编辑|陈俊杰     2025年归母净利润预计同比下滑近四成。而今年一季度业绩预告中,ST司特(SZ002538)给出的却是一幅截然不同的增长图景。 4月14日晚间,ST司特发布2025年度业绩快报及2026年第一季度业绩预告。数据显示,公司2025年预计实现归母净利润1.81亿元,同比下降......

快讯:指数分化 猪肉板块午后直线拉升
股票

快讯:指数分化 猪肉板块午后直线拉升

4月15日消息,指数分化,创指午后走低一度跌超1%。板块方面,创新药板块午后冲高回落,博瑞医药、华人健康双双20cm涨停;电网设备板块持续活跃,双杰电气涨超10%,华菱线缆、起帆电缆等多股涨停;猪肉板块午后直线拉升,天邦食品涨停,华统股份涨幅居前;下跌方面,油气股震荡走低,首华燃气领跌;电池板块集体下挫,海科新源跌超10%;化工板块多数下跌,云图控股领跌。总体来看,两市个股跌多涨少,下跌个股超31......

美利信4月14日获融资买入4088.51万元,融资余额3.98亿元
股票

美利信4月14日获融资买入4088.51万元,融资余额3.98亿元

4月14日,美利信涨2.36%,成交额4.01亿元。两融数据显示,当日美利信获融资买入额4088.51万元,融资偿还4262.81万元,融资净买入-174.30万元。截至4月14日,美利信融资融券余额合计3.98亿元。融资方面,美利信当日融资买入4088.51万元。当前融资余额3.98亿元,占流通市值的8.58%,融资余额超过近一年90%分位水平,处于高位。融券方面,美利信4月14日融券偿还0.0......

沪指震荡攀升,半日上涨0.37%巩固4000点
股票

沪指震荡攀升,半日上涨0.37%巩固4000点

每经记者|刘明涛    每经编辑|彭水萍     4月15日,沪指窄幅整理,截至上午收盘,上证指数涨0.37%报4041.45点,深证成指跌0.25%,创业板指跌0.23%,北证50涨0.81%,科创50涨1.4%,中证A500涨0.14%,A股半日成交1.59万亿元。 ......

凌玮科技4月14日获融资买入8345.60万元,融资余额1.85亿元
股票

凌玮科技4月14日获融资买入8345.60万元,融资余额1.85亿元

4月14日,凌玮科技跌5.55%,成交额8.32亿元。两融数据显示,当日凌玮科技获融资买入额8345.60万元,融资偿还8823.01万元,融资净买入-477.41万元。截至4月14日,凌玮科技融资融券余额合计1.85亿元。融资方面,凌玮科技当日融资买入8345.60万元。当前融资余额1.85亿元,占流通市值的4.98%,融资余额超过近一年90%分位水平,处于高位。融券方面,凌玮科技4月14日融券......

众擎机器人创始人赵同阳称心情糟糕:“人形今年很卷”,要全身心坐镇公司
股票

众擎机器人创始人赵同阳称心情糟糕:“人形今年很卷”,要全身心坐镇公司

IT之家 4 月 15 日消息,据三言科技 4 月 14 日报道,众擎机器人创始人、CEO 赵同阳发朋友圈称,最近心情状态挺糟糕,因为需要花一半时间在客户接待上和各地出差上,不能全身心投入在与产品、团队、量产等相关的核心竞争打造上,这种状态焦虑得整夜失眠。同时,赵同阳谈到“人形今年很卷,150 家在做,凭什么你能前两名?!因此我想花 99% 时间和内部团队在一起并肩作战,我担心不这么做的话,众擎很......

大连电瓷4月14日获融资买入1544.76万元,融资余额1.93亿元
股票

大连电瓷4月14日获融资买入1544.76万元,融资余额1.93亿元

4月14日,大连电瓷涨0.43%,成交额1.56亿元。两融数据显示,当日大连电瓷获融资买入额1544.76万元,融资偿还1452.13万元,融资净买入92.62万元。截至4月14日,大连电瓷融资融券余额合计1.94亿元。融资方面,大连电瓷当日融资买入1544.76万元。当前融资余额1.93亿元,占流通市值的3.79%,融资余额低于近一年30%分位水平,处于低位。融券方面,大连电瓷4月14日融券偿还......